SCSI SD Card reader [Large picture warning]


As soon as Axel's in stockholm again, we'll finnish up for the next prototype and order that stuff. Not sure when that is, but hopefully soon. I'll probably start writing on more optimized code to bring the speed up, maybe within the next few days.
 
Yes, the plan is to have built in termination resistors.

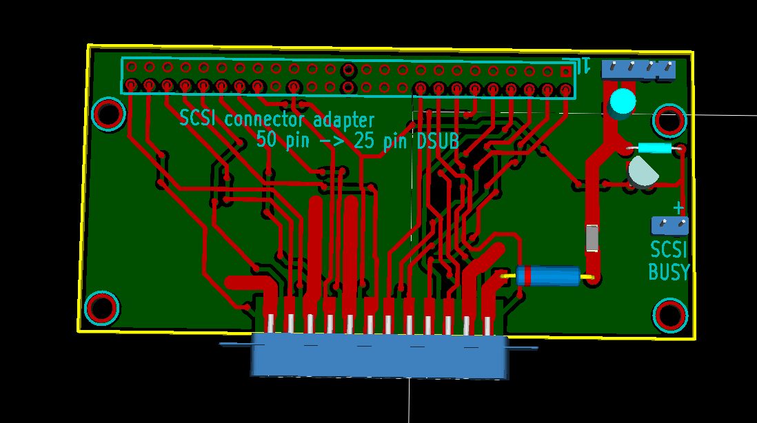
I have also drawn up an adapter board, might need some tweaks though.

scsi_adapter.png
 
Just discovered this thread/project.


I'm VERY interested in this.


I have 2 Korg Triton Rack samplers and an EMU E5000 Ultra, all with 25 pin SCSI interfaces.


Please let me know if/when this project is available and whether it will work with my gear (or if I can help test in any way).


Thanks!


Truly awesome project. KUDOS for the passion and progress of bridging the old with the new!!!!
 
It is not something we will do for a first model. Though we will consider supplying an adapter that enables it to be used internally.
 
just to chime in with a 'me too' - specifically i'm looking to replace a 200MB 50pin SCSI HD which is installed inside my Yamaha SU700 sampler, so an adapter board would be very useful. Presumably this board uses very little current compared to an HD? The power supply within this sampler struggles to deliver high current...

Can't wait to give this a whirl!
 
Last edited by a moderator:
The reader itself uses almost nothing, maybe 20 mA during read/write. The terminator on the other hand will easily eat a couple hundreds of mA.
 
sure - but not the 900-1500mA the HD draws. plus nowhere near the heat and zero noise - ideal
 
Using internally? Not really. Price-wise this will be cheaper, but both are using simlar technology. Since SCSI2SD popped up during the slow development of this board, we've decided to stick to the DB25 dongle design to differentiate us.
 
I'd prefer this solution over scsi2sd as this is cheaper and a more perfect fit for plugging into my ASR-10. Also, it's being developed in my hometown Stockholm :)


Cheers
 
It has not stalled. A new PCB revision was ordered a week ago, and I got the solderpaste stencil for it a day or so ago. Will post a more in-depth update when the new PCBs are here and we got one soldered up.
 
Any chance of buying this, or a preproduction unit, any time soon?


Cheers
 
It depends. We took a short break from this after our latest prototype fried itself and we have no idea why. We'll probably have another go at figuring that out soon. If that works out, we may offer a few pre-production units from this revision.
 
Just wanted to register my interest in this product - I could use it with my Yamaha A3000/A5000 Sampler collection .. ;)  
 
Back
Top