Hardware Offenlegung: Endlich!+Alu Case Infos


Re: Hardware Offenlegung: Endlich!

<t>Ich hau ihn mal an, aber ich seh noch ein paar probleme, da ich noch nicht weiß wie ich Rundungen und Clips machen soll<br/>
<br/>
EDIT:<br/>
<br/>
Hab mir die STLs mal angeguckt, ohne bearbeitung schaffe ich das auf keinen Fall, mit bearbeitung würde noch einiges an Werkzeugkosten nötig sein bevor ich überhaupt testen kann ob ich das schaffen würde... erstmal gucken ob bis Samstag die Fräse überhaupt was macht</t>
 
Re: Hardware Offenlegung: Endlich!

<t>Mach Dir keinen Druck. Immer mit der Ruhe.<br/>
Meine TurboCAD-Version soll STL-Dateien bearbeiten können. Hab ich nie probiert. Ich habe keine Ahnung, ob ich helfen kann, würde es aber versuchen.<br/>
Falls der eine und auch der andere Euro für Werkzeug und Material fehlen sollte, würde ich gern was spenden. <br/>
Andere auch?<br/>
"Große Sprünge" gehen nicht aber es wäre unfair, wenn die "Testkosten" allein bei Dir (oder Infinity) hängen blieben.</t>
 
Re: Hardware Offenlegung: Endlich!

<r><QUOTE author="Raik"><s>
Raik said:
</s>Mach Dir keinen Druck. Immer mit der Ruhe.<br/>
Meine TurboCAD-Version soll STL-Dateien bearbeiten können. Hab ich nie probiert. Ich habe keine Ahnung, ob ich helfen kann, würde es aber versuchen.<br/>
Falls der eine und auch der andere Euro für Werkzeug und Material fehlen sollte, würde ich gern was spenden. <br/>
Andere auch?<br/>
"Große Sprünge" gehen nicht aber es wäre unfair, wenn die "Testkosten" allein bei Dir (oder Infinity) hängen blieben.<e>
</e></QUOTE>

Gnade bitte, alles nur nicht Turbo-CAD <E>;)</E> Ne, ich hab noch ne Autocad-Installation, etwas daran Rumpfuschen könnte man hinbekommen, problem ist das ich mich erstmal reinfuchsen muss, wie ich die 2 Seitenbearbeitung mit so dünnem Material mache und vor allem so stellen wie die Touchpen Halterung und die Schaniere... Muss ich sehn, etwas Zeit haben wir ja noch</r>
 
Re: Hardware Offenlegung: Endlich!

<r><QUOTE><s>
</s>Gnade bitte, alles nur nicht Turbo-CAD <E>;)</E> Ne, ich hab noch ne Autocad-Installation, etwas daran Rumpfuschen könnte man hinbekommen, ...<e>
</e></QUOTE>
Ich habe mein ganzes bisheriges Berufsleben mit AutoCAD gezeichnet. Seit ein paar Jahren nicht mehr, neuer Job. Privat ist mir das zu teuer und Raubkopie will ich nicht.<br/>
TurboCAD habe ich mir gekauft, weil ich plane mir einen 3D-Drucker zuzulegen und ich mal sehen wollte, ob ich damit klarkomme. Wenn ich am Zeichnen scheitere, brauche ich keinen Drucker.<br/>
Privat nutze ich eigentlich RiscCAD und ProCAD+ unter RISC OS. Aber die können beide keine STL-Dateien. <br/>

<QUOTE><s>
</s>Muss ich sehn, etwas Zeit haben wir ja noch<e>
</e></QUOTE>
Bis zum Ende der Woche <E>;)</E></r>
 
Re: Hardware Offenlegung: Endlich!

<r><QUOTE author="Johnson r."><s>
Johnson r. said:
</s>Im Prinzip brauchen wir doch "nur" ne 3 Achs CNC-Fräse und eine Firma, die günstig kleine Mengen fräst. <br/>
Fräsen erscheint mir sowieso günstiger als Spritzguss, nur muss sowieso das Case so überarbeitet werden, das diese "nasen" zum klemmen beim spröden Alu halten und sich biegen lassen<e>
</e></QUOTE>

Ich kenne da einen Ungarn, der würde das zu einem Preis von ca. 30€ fräsen. Soll ich den mal anschreiben?</r>
 
Re: Hardware Offenlegung: Endlich!

<r>2000€ das stück ist schon echt viel. <br/>
Nen bekannter lässt ab und zu 3D teile für den Modellbau fräsen, er kennt die Maschine und den Chef der Firma, er bereitet den G Code vor und kauft die Werkzeuge so wie das Rohmaterial dafür kann er dann gegen ein paar € in die Kaffee Kasse Sachen fräsen lassen. <br/>
Leider ist die Maschine nen Tacken zu klein für eine Pandora <E>:(</E></r>
 
Re: Hardware Offenlegung: Endlich!

<r><QUOTE><s>
</s>Ich kenne da einen Ungarn, der würde das zu einem Preis von ca. 30€ fräsen. Soll ich den mal anschreiben?<e>
</e></QUOTE>
Sorry, daß ich so doof frage. Pro Stück oder pro Stunde. Pro Stück hätte ich ein wenig ein schlechtes Gewissen, pro Stunde wäre ok aber ich habe kein Gefühl was das dauert. Zu lange raus aus dem Geschäft.<br/>

<QUOTE><s>
</s>2000€ das stück ist schon echt viel. <e>
</e></QUOTE>
Wie geschrieben. Kein Gefühl was das dauert. Aber bei der Firma bei der ich jetzt arbeite dürfte ich knapp 15h brauchen. Das habe ich lange nicht raus aber es wird berechnet. Wir haben aber auch einen Haufen Verwaltungsaufwand an der Backe.<br/>

<QUOTE><s>
</s>Nen bekannter lässt ab und zu 3D teile für den Modellbau fräsen, er kennt die Maschine und den Chef der Firma, er bereitet den G Code vor und kauft die Werkzeuge so wie das Rohmaterial dafür kann er dann gegen ein paar € in die Kaffee Kasse Sachen fräsen lassen.<br/>
Leider ist die Maschine nen Tacken zu klein für eine Pandora <E>:(</E><e>
</e></QUOTE>

So ähnlich läuft es mit der Wasserschneidmaschine (Das Modell was bei DMax bei Choppers zu sehen ist.) meines ehem. AG. Zeichnungen und Schneidprogramme mach ich, ich darf mich aus der "Schrottkiste" bedienen und die schneiden mir die Bleche, die ich brauche. Das dürfte ich am WE auch selber tun aber lieber nicht. Wenn die Montag wegen mir nicht produzieren können...<br/>
Leider haben die aber keine Fräse mehr.</r>
 
Re: Hardware Offenlegung: Endlich!

<t>15h klingt nach zu viel, ich würde von max 3h ausgehen.</t>
 
Re: Hardware Offenlegung: Endlich!

<r><QUOTE author="Raik"><s>
Raik said:
</s><QUOTE><s>
</s>Ich kenne da einen Ungarn, der würde das zu einem Preis von ca. 30€ fräsen. Soll ich den mal anschreiben?<e>
</e></QUOTE>
Sorry, daß ich so doof frage. Pro Stück oder pro Stunde. Pro Stück hätte ich ein wenig ein schlechtes Gewissen, pro Stunde wäre ok aber ich habe kein Gefühl was das dauert. Zu lange raus aus dem Geschäft.
<e>
</e></QUOTE>

Natürlich pro Stück. Damals mit einem Raspberry Pi Gehäuse, 200 Stück-Charge. Aber bei geringeren Stückzahlen wirds bestimmt etwas teurer.</r>
 
Re: Hardware Offenlegung: Endlich!

<r><B><s></s>@Johnson r.<e></e></B><br/>
<br/>
was meinst du genau mit Nachbearbeitungen,<br/>
ich hab nicht mehr viel Ahnung vom CNC Fräsen weil ich das bestimmt<br/>
schon 15 Jahre nicht mehr gemacht habe<br/>
( mal abgesehen von Teil einspannen,Knopf drücken,letztes Teil entgraden und Messen <E>;)</E> )<br/>
Aber alles was "von Hand" geht kann ich glaub ich gut,sprich:<br/>
<br/>
wenn Nachbearbeiten heissen würde das man noch <br/>
Entgraden,Schleifen oder kleine Teile mit nem Multitool ausfräsen m+sste<br/>
oder Arbeiten mit kleinen Bohrern hätte könnte ich vielleicht helfen,<br/>
Ich bin bestens für diese Arbeiten ausgestattet und eine Decade<br/>
Metallfacharbeiter dürften Wissens-und Handwerkstechnisch mehr wie <br/>
ausreichen !<br/>
das würde ein Firma -oder zumindest einen grossen Teil davon- sparen <E>:ph34r:</E></r>
 
Re: Hardware Offenlegung: Endlich!

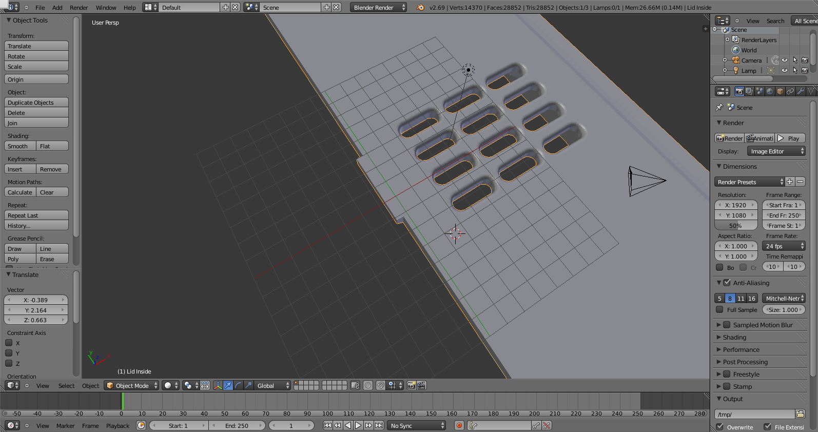
<t>Geht mir mehr um den Digitalen Teil, heißt Anpassungen vornehmen, damit zum Beispiel die Clips, welche in der Plastikversion am Deckel die Festigkeit geben (siehe 2. Screenshot), in der Aluversion nicht verhindern das wir es zusammenbauen können (sehr umständlich ausgedrückt).<br/>
<br/>
Das Teil das man sieht kommt halt in eine Aussparung in dem anderen Teil, dafür muss der gesammte Deckel leicht gebogen werden. Das ist mit Alu natürlich nicht so gut machbar., muss also weg und die Aussparung muss ausgefüllt werden. <br/>
Macht mir aber weniger sorgen als die Frage, wie ich die Rundungen ohne Kugel bzw das gegenteil davon-Fräser fertigen soll, auf der 5 Achs wäre das deutlich leichter als bei mit, ich kann ja nur von oben bzw 45° links oder rechts gekippt arbeiten... Muss man sich was einfallen lassen, wenn jemand werkzeugvorschläge mit 8mm Schaft hat, immer her damit.<br/>
<br/>
Verzeiht mir die riesen Bilder, es ist spät und ich hatte keine lust die jetzt noch zu skallieren<br/>
<br/>
-- Di Jun 17, 2014 00:42 --<br/>
<br/>
EDIT: 90€ für einen Viertelrund-Fräser und 50€ für nen Radienfräser o.O?! Und das für so ne kleine Maschine, ich bekomm das heueln...</t>
 

Attachments

  • screen.png
    screen.png
    220.6 KB · Views: 3,188
  • screen2.png
    screen2.png
    216.4 KB · Views: 3,199
Re: Hardware Offenlegung: Endlich!

<r>AHhh....Ok jetzt weiss ich was du meinst !<br/>
<br/>
Du kannst bei deiner Fräse also quasi nur eine "Sechskantform" ausfräsen<br/>
weil du nur in 45° Schritten deine Machine kippen kannst<br/>
(mal Amateurhaft augedrückt <E>:-D</E> )<br/>
<br/>
Bei den Clips Am Displayteil könnte man doch <br/>
die zwei Clips links und rechs an den Lautsprechern<br/>
weglassen so das es nur oben eingehängt wird?<br/>
Ich denke die 4 Schrauben würden genug<br/>
Stabilität gewährleisten!<br/>
Man könnte auch dort wo sich die (jetzt mal theorisch weggelassenen)Clips<br/>
befanden eine Auflagefläche am unteren Gehäuseteil anbringen,<br/>
so das sich Der Vordere Teil links und recht am Rand nicht ganz in der Schwebe befinden!</r>
 
Re: Hardware Offenlegung: Endlich!

<t>Ich finde euer Projekt echt interssant, und ich freu mich schon drauf wenn hier die ersten Bilder einer selbst gefrästen Pandora auftauchen, aber ich persönlich bleibe lieber bei meiner Plastik p&|a ..</t>
 
Re: Hardware Offenlegung: Endlich!

<r><QUOTE><s>
</s>Natürlich pro Stück. Damals mit einem Raspberry Pi Gehäuse, 200 Stück-Charge. Aber bei geringeren Stückzahlen wirds bestimmt etwas teurer.<e>
</e></QUOTE>

Ich kenne das damalige RasPi Gehäuse nicht, kenne aber keines, daß annähernd so komplex ist wie das der Pandora. <br/>
30,-€/Stck halte ich für ziemlich unrealistisch. Ich würde mich freuen, wenn ich mich irre.<br/>

<QUOTE><s>
</s>2000€ das stück ist schon echt viel.<e>
</e></QUOTE>
Das sehe ich auch so. Ich frag noch einmal nach aus welchen Annahmen der Preis basiert.<br/>
Ich habe mir die Zeichnungen noch nicht angesehen, keine Zeit.<br/>
Ich habe den Batzen genommen, rübergemailt und um einen Preis gebeten. Hab nur geschrieben, daß ich die Gehäuse + die Schultertasten haben will. Innen weiter Plastik.<br/>

<QUOTE><s>
</s>Du kannst bei deiner Fräse also quasi nur eine "Sechskantform" ausfräsen weil du nur in 45° Schritten deine Machine kippen kannst (mal Amateurhaft augedrückt <E>:-D</E> )<e>
</e></QUOTE>
Ich glaube die Sechskantform ist eher eine Darstellungssache, oder? <E>;)</E> <br/>
Aber Du hast recht. Ein zusätzlich beweglicher Kopf würde helfen. "Nur" 3 "starre" Achsen wird schwierig. Werkzeugauswahl ist auch schwierig. Je kleiner der Radius, desto kleiner auch das Werkzeug und zerbrechlicher ... Kugelkopf hilft, ok. Umspannen sollte man auch vermeiden...<br/>
Dann wäre es natürlich gut nur wenige verschiedene Radien zu habe. Klar kann ein grösser Radius auch mit einem kleinen Fräser gefräst werden...<br/>
Bei den Clips stimme ich Cyberterror666 zu. Weglassen.</r>
 
Re: Hardware Offenlegung: Endlich!

<r>Ich poste gleich mal nen Satz photos von der Fräse damit ihr nen eindruck bekommt<br/>
<br/>
EDIT BILDER:<br/>
<br/>
Die Fräse kann natürlich nicht nur um 45° geschwenkt werden, sondern um max. 45° in jede Richtung, stufenlos. Aber Rundungen bekomme ich so nicht hin. Da brauch ich halbrund oder Kugelfräser. Kugelfräser dann vermutlich in d1=1mm um an allen Orten arbeiten zu können, aber das ist so winzig das es bestenfalls ewig dauert.<br/>
<br/>
Bilder:<br/>
Das erste ist die Fräse heute in etwas zerlegtem Zustand, die Schiene für den Schraubstock fehlt, die Z-Achse hat keinen Antrieb und ist abgekuppelt und die Hauptspindel nur für das Photo eingesetzt und aufrecht geschwenkt.<br/>
<br/>
Auf dem 2. ist sie im Ursprungszustand (war aber dank defekter Elektronik voll i.A.), Hauptspindel ist hier geschwenkt aber alle Achsen sowie Schraubstock montiert (der für Pandorateil viel zu klein ist)<br/>
<br/>
(please use da link)<br/>
<br/>
<URL url="http://www.directupload.net/file/d/3656/igxzclb6_jpg.htm"><s></s><IMG src="http://s14.directupload.net/images/140617/temp/igxzclb6.jpg"><s></e></IMG><e></e></URL><br/>
<URL url="http://www.directupload.net/file/d/3656/vjjtss7b_jpg.htm"><s></s><IMG src="http://s14.directupload.net/images/140617/temp/vjjtss7b.jpg"><s></e></IMG><e></e></URL></r>
 
Re: Hardware Offenlegung: Endlich!

<r>Zum Thema Rundungen nochmal: Die Einbuchtung an der Pandora Front ist im Original eh ziemlich blöd abgerundet, negativer Radius nach innen, sehr strange, das gibt diese hässliche scharfe und dadurch unsaubere Kante an der Außenseite. Sowas stört mich ziemlich. ^^ Besser wäre ne "positiv" abgerundete Kante oder halt einfach ne 45° Abschrägung an den Kanten (keine 90°). Sollte relativ simpel zu machen sein, benötigt keine Rundungen und sieht trotzdem viel sauberer aus als das Original. <E>:)</E><br/>
<br/>
Hier das Originalgehäuse mit scharfer kante außen:</r>
 

Attachments

  • Zwischenablage01.jpg
    Zwischenablage01.jpg
    39.1 KB · Views: 3,084
Re: Hardware Offenlegung: Endlich!

<t>Da könnte man einfach ne Fase setzen im 45° winkel, das dürfte das ganze einfacher machen.</t>
 
Re: Hardware Offenlegung: Endlich!

<r>DAS war der Begriff, danke. <E>:D</E><br/>
Ich hätte diese Rundung da auch besser als "konkav"bezeichnen können, also nach innen gewölbt. Besser würde konvex passen, also nach außen gewölbt. Oder halt wie schon erwähnt 45° Fase, fertisch. ^^</r>
 
Re: Hardware Offenlegung: Endlich!

<r>Ja das ist wohl wahr,das stört mich auch am original Gehäuse <br/>
das hätt man sicher eleganter lösen können als dort ein Scharfe Kante anzubringen !<br/>
Abrunden ? Gute Idee und warscheinlich einfacher zu Lösen wie das Originalvorbild <E>;)</E> <br/>
<br/>
Ich würde (da Fusion_Power uns schon dieses passende Bild hier reinsetzt)<br/>
gerne noch etwas anderes ansprechen :<br/>
<br/>
Mir geht es zumindest so,das durch denn (meiner Meinung nach ZU)kleinem Radius an der Unterseite<br/>
nach längerer Bedienung das ganze ziemlich unbequem wird-<br/>
vor allem wenn ich mal Abends bequem in der Seitenlage (Couchgaming <E>:-D</E> )<br/>
eine längere Zeit spiele ,merk ich das durch Schmerzen im Handgelenk.<br/>
meine Idee: vielleicht kann man der Kante einen grösseren Radius gönnen<br/>
oder sie um (ungefähr <E>;)</E> ) 45 Grad Abwinkeln<br/>
<br/>
ich hab mal diese Skizze vorbereitet um das zu verdeutlichen :<br/>
<IMG src="http://s17.postimg.org/qmd7ttvf3/pndgeh_use.png"><s>
URL><e>
</e></IMG><br/>
<br/>
Das war für mich auch ein Manke am Nintendo DS,dort hatte ich das gleiche Problem<br/>
wie ihr bestimmt alle wisst,hat Nintendo beim 3DS das ganze beseitigt<br/>
indem es einfach die Kante unten links und rechts abgerundet hat ...<br/>
ich finde das ist deine schlechte Idee gewesen <E>;)</E></r>
 
Back
Top